米兰体育- 米兰体育官方网站- APP下载广州公积金政策有新变化
2025-09-29米兰体育,米兰体育官方网站,米兰体育APP下载继去年8月广州发布公积金新政,允许一手房可申请提取住房公积金支付购房首付款之后,9月28日,广州住房公积金管理中心等四部门再度出手,优化住房公积金提取政策,扩大住房公积金的支付适用范围。
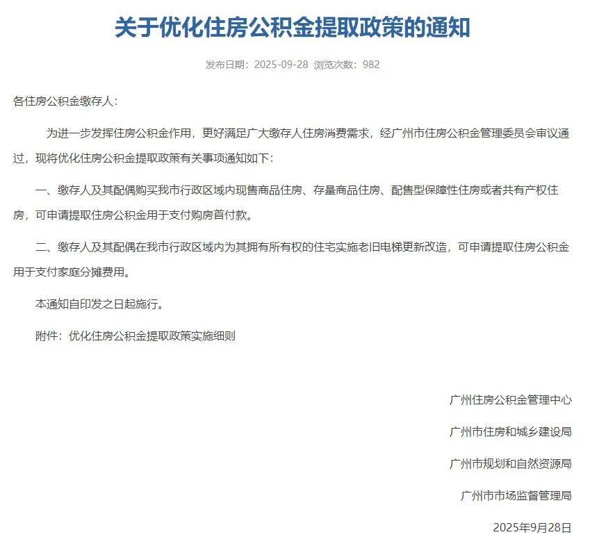
除了现售商品住房外,购买存量商品住房、配售型保障性住房或者共有产权住房,均可申请提取住房公积金用于支付购房首付款;另外,为其拥有所有权的住宅实施老旧电梯更新改造,也可申请提取住房公积金用于支付家庭分摊费用。
上海易居房地产研究院副院长严跃进对记者表示,广州此次优化住房公积金提取政策,体现了增强覆盖面的导向,在一线城市中具有较大的创新性和超前性。
据中指研究院统计,今年以来,全国已有超30个市(区)出台提取住房公积金支付购房首付款的新政,其中,北京、上海、广州、深圳等四个一线城市都已明确可以申请公积金用于支付购房首付款。
北京市住房和城乡建设委员会、北京市住房公积金管理中心联合印发的《关于进一步优化调整本市房地产相关政策的通知》,自8月9日起施行。通知明确,支持缴存人在提取公积金支付购房首付款的同时申请公积金贷款,购买新建住房且已签订购房合同的,可通过提供网签合同编号提取住房公积金支付购房首付款,同时申请公积金贷款。
上海8月25日印发《关于优化调整本市房地产政策措施的通知》,支持提取住房公积金支付购房首付款。对购买新建预售商品住房的,可以按规定申请提取住房公积金支付购房首付款,同时,支持住房公积金“又提又贷”。
9月5日,深圳市住房和建设局网站发布《深圳市住房公积金管理办法》和《深圳市住房公积金提取管理规定》的修订征求意见稿,其中提及支持购买住房(包括商品住房、保障性住房)的职工提取一次住房公积金用于支付购房首付款。
广州则走在了一线月,广州住房公积金管理中心、广州市住房和城乡建设局就联合印发《关于支持提取住房公积金支付购房首付款的通知》,明确住房公积金可支付新建商品住房的首付款。如今,又将范围扩大至二手房,且不再区分首套或二套房,实现所有购房类型全覆盖。
严跃进认为,广州的公积金政策具有较大的创新性。此前北京和上海的公积金“又提又贷”政策是针对新房而言,并不包括二手房。而广州明确了购房者可以提取公积金来支付二手房的首付款,所以具有超前性。
“这也说明,近期政策层面还在进一步微调,以更好发挥政策工具对住房消费市场的支持。”他说。
事实上,除了广州外,今年已有多个二三线城市优化住房公积金政策,扩大住房公积金的支付使用范围,从一手房扩大至二手房等多个场景,切实减轻购房人的首付筹款压力。
比如,5月12日,浙江省嘉兴市住房公积金管理服务中心发布通知,在该市行政区域内购买二手自住住房且申请人家庭名下无未结清住房公积金贷款的,可申请提取个人住房公积金用于支付购房首付款。
福建省宁德市于5月23日起开展二手房首付款“预付制”试点工作,在宁德市行政区域内购买再交易住房的职工及配偶,拟申请办理个人住房贷款的,可申请提取本人住房公积金用于支付购房首付款。
6月10日,青岛市住房公积金管理中心优化完善住房公积金提取政策,将首付款提取范围扩大至二手房,同时新增更新电梯提取情形。同时,该地还创新打造二手房首付款直付模式,将数字人民币应用由传统零售场景拓展至房屋买卖大额交易场景,支持购房人直接划转住房公积金支付首付款。数据显示,该业务开通三个月,累计为450余户购房家庭直付二手房首付款8835.77万元,带动二手房消费5.75亿元。
另外,杭州住房公积金管理中心也推出了住房公积金直付购房首付款业务,适用范围包括新建商品房以及二手房。
“允许购买二手房时提取公积金付首付款,对二手房支持力度大,降低了购房者资金压力,也为二手房市场注入活力,促进存量房流通。除购房外,住宅老旧电梯更新改造可提取公积金支付家庭分摊费用,拓宽了公积金使用范围,也是对城市更新工作的支持。上述政策对促进一二手房联动发展有积极作用。”严跃进说。返回搜狐,查看更多


