FinTax:米兰体育- 米兰体育官方网站- APP下载万字长文详解日本加密税收和监管制度
2026-02-17米兰体育,米兰体育官方网站,米兰体育APP下载不久前,随着 WebX 2025 在东京开幕,日本再次吸引了全球加密市场的关注。事实上,随着区块链技术和加密资产的迅猛发展,日本已成为全球加密资产市场的重要参与者,不仅拥有众多技术开发者和个人投资者,还吸引了众多 Web3 机构共同探索日本数字金融的未来。在技术创新与风险防控的双重驱动下,日本的加密资产生态正逐步走向成熟。
根据日本虚拟与加密资产交易所协会(JVCEA)2024 年度报告,日本加密资产账户数量已超过 1200 万个,用户存款余额超过 5 万亿日元。其中,比特币和以太币等主流加密资产的持有率显著上升,机构投资者对加密资产的投资兴趣日益增加,57% 的受访者认为加密资产将在未来实现主流化。此外,公众对监管透明度的呼吁日益强烈,这些数据共同描绘出一个认知广泛、应用多元且对监管有明确预期的市场。
在此背景下,理解日本的加密资产税制与监管体系既是加密企业合规发展的需要,也是投资者洞察市场风险的要素。本研究将围绕基础税制和监管框架两条主线,呈现日本加密资产生态中制度与市场的互动,以期为读者清晰描绘日本加密资产制度概貌。
日本是以直接税为主的国家,现行的主要税种有:法人税、个人所得税、消费税、酒税、关税、继承和赠与税、固定资产税、印花税等。本文将着重介绍与加密资产强相关税种的基本税制及相关的加密资产税务处理方式。日本现行税种主要见下表:
日本法人税是对法人的业务活动所产生的所得征收的税金,是广义的所得税的一种(日本的所得税即为个人所得税,详见下文)。在日本国内有总部或主要事务所的法人为居民企业,除此之外的法人为非居民企业。对于居民企业,无论其所得来自国内或国外,全部所得属于征税对象,而非居民企业仅对其在日本国内的所得承担纳税义务。在应税所得的计算方面,公司的收入为来自一切来源的总和,并无对收入类型进行区分的特定要求。法人税的标准税率为 23.2%,对于注册资本金小于等于 1 亿日元的法人,其 800 万日元以下的所得部分适用 15%(然而若公司应税所得超过 10 亿日元,则该优惠率提高至 17%)的税率。
所得税是对个人的所得征税,在日本,永久居民纳税人需就其全球所得纳税。非居民纳税人仅就其日本来源的所得纳税。非永久居民纳税人对其除未汇入日本的外国来源所得之外的所得征税(尤其可能包括某些资本利得),以及可能对其支付或汇入日本的部分外国来源所得征税。日本将纳税人的征税收入分为十大类,分别进行计算处理:工资薪金收入、利息收入、红利收入、经营收入、不动产收入、退职收入、转让收入、山林收入、一次性收入以及杂项收入(前九项所不能涵盖的收入,现行日本税法将加密资产个人所得列入杂项收入中)。在计算个人所得税额时,应确定和汇总每个人的应税收入,用收入金额减去必要费用,并按有关规定进行所得扣除,即可得到应纳税所得税,最后根据适用税率计算出当年个人的应纳税所得税额。现行日本国家个人所得税税率表如下:
日本的消费税在企业转让货物、提供服务或将货物进口到日本时征收。一般税率为 10%,但对食品和饮料(在餐厅消费及含酒精饮料除外)以及符合特定条件的报纸订阅适用较低税率 8%。出口及某些对非居民提供的服务适用零税率。特定交易,如土地的销售或租赁、证券的销售以及公共服务的提供,不在征税范围内。
继承税,是因人的死亡产生财产转移时对该财产征收的税收。继承税的征税对象除了现金、储蓄和存款、股票等金融资产外,还包括动产和不动产等各种形式的资产。继承税的纳税义务人,是通过继承或遗赠取得财产的个人。继承税的税率是针对每个继承人所继承的超过起征点的遗产而设定的,根据征税遗产规模适用 10%-55% 的超额累进税率,具体税率详见下表:
赠与税,是因赠与发生财产转移时对该财产所征收的税收。赠与税一般为补充继承税的税收。日本的赠与税,对于 1 年之内因赠与取得的财产,即便是从不同赠与人处取得的,也将该价额合并计算征税。赠与税的纳税义务人,是因赠与取得财产的个人。法人因赠与取得财产的,征收法人税。赠与税的征税对象,是因赠与取得的财产。这里的财产包含可以成为财产权的对象的一切物、权利。赠与税的课税方法有两种,即“历年课税”和“继承时精算课税”(继承税-赠与税一体化措施),赠与税的历年课税制度税率适用 10%-55% 的超额累进税率。
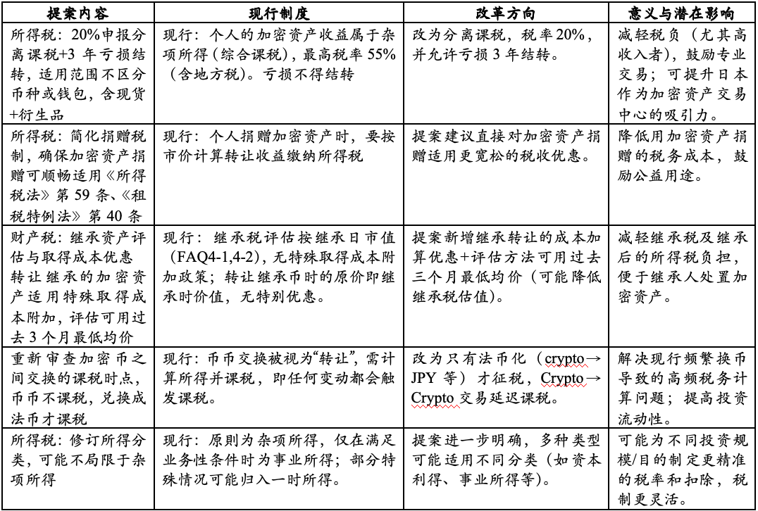
2024 年 12 月,日本政府发布了《关于加密资产等税务处理(FAQ)》,汇集了关于加密资产及电子支付手段的税务处理常见问题,包括所得税、法人税、消费税、赠与税、继承税等税种,具体处理方式可详见相关文件。近日,JCBA 与 JVCEA 合作汇总了一份关于 2026 财年加密资产相关税收改革的请求,并已于 7 月 30 日提交政府审议,因此,本部分将着重于日本加密资产税制改革提案与现行制度的分析对照,如下表所示:
根据上表可知,当前制度的累进税率对高频交易者和高净值投资者非常不友好,而提案将显著降低税率至 20%,并允许亏损结转,有利于吸引资金回流日本市场。同时,币币交易延迟课税将大大简化申报和记录义务,减少大量的交易明细追踪压力。此外,捐赠和继承的税务壁垒降低,可能促进加密资产在社会捐助与财富传承领域的应用。日本的这些提案明显是在向吸引加密产业和资金方向靠拢。
日本是全球最早将加密资产交易纳入法定金融监管体系的司法辖区之一,通过《资金结算法》(Payment Services Act, PSA)与《金融商品交易法》(Financial Instruments and Exchange Act, FIEA)构建了较为完善的双轨制监管框架。前者以加密资产交换业者的注册、资产保管、反洗钱与反恐融资(AML/CFT)及用户保护为核心;后者则针对证券型代币(STO)、投资型代币 ICO、衍生品等投资性资产,确立了严格的信息披露、市场操纵禁止及投资者保护制度。两部法律既有分工,又通过特定条款衔接,使加密资产从支付到投资、从现货到衍生品均具备明确的合规边界。自 2018 年以来,日本对加密资产交易平台实施强制注册制度,并通过 2019、2022 年多轮修法提升了冷钱包保管比例、广告标准、跨境转账信息披露等要求。FSA 对未注册经营采取高压态势,并密切关注 DEX、稳定币及 Staking 等新兴形态,预示监管范围持续拓展趋势。
在该框架下,日本金融厅(FSA)为国家级主管机关,此外,JVCEA(日本虚拟货币交易协会)和 JCBA(日本加密资产商业协会)也在日本加密资产行业发挥着重要作用。JVCEA 是由主要虚拟货币交易所自发成立的行业自律组织,随着日本加密市场的发展及相关风险事件的出现,日本金融厅(JFSA)于 2018 年正式授权 JVCEA 为具备自律监管职责官方行业组织。这意味着 JVCEA 不仅要为会员交易所制定运营、风险控制、反洗钱等标准,还要协助政府实施监管、及时响应行业变动及风险。JVCEA 不仅提高了产业透明度与合规水平,还成为交易所获得合法经营资质的关键推动力量,保障投资者利益并重建市场信心。
与 JVCEA 偏重于交易所和监管自律不同,JCBA 更侧重于促进加密资产行业整体发展。JCBA 成员涵盖了钱包服务商、区块链企业、市场参与主体等多元化机构。该协会主要通过行业交流、技术研究、政策建议以及普及教育等手段,推动行业创新与生态完善。JCBA 在同监管机构沟通、税务政策协商、标准制定及应对新兴行业问题等方面发挥桥梁作用,为行业自律、增进政府与市场之间共识以及政策落地提供了支持。两者之间形成分工和补充关系,共同促进日本加密资产行业的规范、健康和多元化发展。
日本是最早建立加密资产(此前称为虚拟货币)监管框架的国家之一。早在 2016 年,日本便通过修改《资金结算法》(下称“PSA”),率先回应国际社会在反洗钱(AML)和反恐怖融资(CFT)方面的要求,并针对国内提供加密资产与法定货币兑换服务的经营者破产事件作出制度性应对。此次修法(2017 年 4 月施行,下称“2016 年修正”)确立了对相关服务提供者的注册制度,并引入一系列措施,包括开户时的身份验证、向用户充分说明交易条款、实施客户资产与自有资产分离管理等,从而在反洗钱和消费者保护两方面建立了基础性的规范。
随着加密资产市场的发展,一些新的风险和问题逐渐显现:例如高匿名性加密资产的滥用、部分加密资产交换服务提供商(下称“交换服务提供商”)内部管理不足、用户委托的加密资产及资金被泄露或挪用的事件,以及过度广告宣传等。鉴于这些情况,日本在 2019 年再次修订了 PSA 及 FIEA(该修正案于 2020 年 5 月施行,下称“2019 年修正”)。2019 年修正的主要内容包括:要求交换服务提供商在变更其经营的加密资产时须事前报告,而非事后;原则上必须使用冷钱包存储用户加密资产;建立广告和劝诱方面的监管规则。同时,为应对新型交易行为和不当交易,明确将涉及加密资产的衍生品交易纳入监管,并规定授予利润分配权的 ICO 代币应适用 FIEA。同时,还禁止了价格操纵等不公正交易行为。
在此基础上,日本于 2022 年再次修订《防止犯罪收益转移法》(2023 年 6 月施行,下称“2022 年修正”),依照金融行动特别工作组(FATF)的建议,引入了“旅行规则”(Travel Rule)。该规则要求,当交换服务提供商代表用户进行加密资产转账时,必须将转出方和接收方的身份信息一并传递给接收方的交换服务提供商。
2025 年,日本政府已向国会提交了 PSA 修正案草案(如无特别说明,后文的“修正案”均指该修正案草案)。其中包括:赋予监管当局权力,要求交换业者将资产留存在日本境内,以确保在其破产等极端情况下,仍能向国内用户返还资产;以及新增一种专门从事加密资产之间买卖或兑换撮合的全新中介业务类别。
此外,若加密资产具备证券性质,适用《金融商品交易法》(FIEA)更高要求的信息披露及市场操纵、欺诈等行为规制。
此前,日本有关部门担忧处理现货交易的加密资产交易所可能将其资产转移至海外,从而在破产等情况下损害用户利益。相关修正案允许日本政府发布“资产保全命令”(Asset Retention Orders),以防止此类资产外流,确保用户资产安全。
此前规定,稳定币发行商必须将全部准备金以活期存款的形式持有。本次修正案允许发行商将其准备金中最多 50% 的份额,以政府债券或可赎回定期存款等低风险资产形式持有。预计这一变化将增强日本发行的稳定币的国际竞争力。
此前,仅从事加密资产中介的机构也需按完整交易所身份注册,准入门槛较高。修正案新增了“经纪业务”类别,允许中介机构按独立监管框架运营,降低准入门槛,更贴合行业实际,有助于促进新服务商进入市场。该举措与其它金融领域的监管做法保持一致。
以往,跨境收款服务基本未受监管,不需资金转移业务许可,但有被滥用于非法赌博、投资诈骗等风险。新规已对此类服务加强监管。新规核心在于打击未登记的非法资金转移。对于高风险业务,将额外强化消费者保护和反洗钱(AML)措施。凡不直接促成商品或服务交易的收款服务,将纳入资金转移业务监管;而低风险服务如直接参与交易的平台或已受其他法律监管的第三方托管,有望获豁免。日本新经济协会等业界团体担忧过度监管可能伤害数字支付产业,因此呼吁新规则聚焦实际风险,避免冲击电子支付、积分结算等生态。后续法规细节出台、需密切关注对行业和创新的影响。
以往,即使用户资产由银行保证或信托方式保障,退款流程仍需政府主导,至少耗时 170 天。新修正案引入直接退款路径,银行或信托机构可直接向用户返还资金,无需走原有程序。这一举措提升了消费者保护,有效提高金融服务的效率,使资金在机构出现问题时能更快、安全返还用户。
综上所述,日本在加密资产领域已经逐步完善了其税务监管与金融监管的制度格局:一方面,以 NTA 为核心的税务体系对加密资产的所得税、法人税、继承税、赠与税等作出了细化规定,尽管现行制度在税率、亏损结转、课税时点等方面仍对投资活跃度形成一定制约,但 2026 年度税制改革提案已明确朝着税负减轻、交易便利化和公益友好化方向演进;另一方面,以 FSA 主导的金融监管框架,通过《资金结算法》《金融商品交易法》以及自律组织(JVCEA)的配套管理,使日本在全球率先建立了覆盖现货、衍生品、稳定币等全链条的合规体系,并持续迭代以应对新技术和新业务模式。
这种税制与监管的稳步优化,不仅回应了日本国内市场对于透明度、效率和国际接轨的需求,也体现了日本将加密资产与 Web3.0 战略深度结合的发展思路。未来,随着分离课税的落地、延迟币币交易征税、继承与捐赠优惠等新政的推进,以及更灵活的市场准入与消费者保护机制的完善,日本有望在保持高水平风险控制的同时,显升其在全球加密资产与区块链产业链中的竞争力,吸引更多资本、技术与创业项目在其市场落地,从而进一步巩固其在亚太乃至全球数字金融格局中的领先地位。返回搜狐,查看更多


